
9°4 Repaso ecuaciones
Authored by Dudan Urrea
Mathematics
8th Grade
Used 2+ times

AI Actions
Add similar questions
Adjust reading levels
Convert to real-world scenario
Translate activity
More...
Content View
Student View
10 questions
Show all answers
1.
MULTIPLE CHOICE QUESTION
2 mins • 1 pt
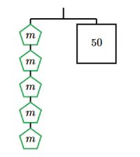
La imagen de la balanza representa una ecuación balanceada.
Seleccione la ecuación que representé la imagen
9 = 2 - c
9 = 2 + c
2.
MULTIPLE SELECT QUESTION
2 mins • 1 pt
La imagen de la balanza representa una ecuación balanceada.
Elige todas las representaciones correctas para la ecuación
3.
MULTIPLE CHOICE QUESTION
2 mins • 1 pt
La imagen de la balanza representa una ecuación balanceada.
La ecuación que representa la imagen es:
4.
MULTIPLE CHOICE QUESTION
1 min • 1 pt
La imagen de la balanza representa una ecuación balanceada.
Selecciona una ecuación que represente la imagen.
5.
FILL IN THE BLANK QUESTION
1 min • 1 pt
La imagen de la balanza representa una ecuación balanceada.
el valor de g que hace verdadera a la ecuación es
6.
FILL IN THE BLANK QUESTION
1 min • 1 pt
7.
FILL IN THE BLANK QUESTION
2 mins • 1 pt
Access all questions and much more by creating a free account
Create resources
Host any resource
Get auto-graded reports

Continue with Google

Continue with Email

Continue with Classlink

Continue with Clever
or continue with

Microsoft
%20(1).png)
Apple
Others
Already have an account?
Similar Resources on Wayground
14 questions
Un bon départ - Calcul littéral 5ème
Quiz
•
1st - 10th Grade
10 questions
MAI: Fisico-química y Matemática
Quiz
•
4th - 10th Grade
10 questions
Simplification d'expressions
Quiz
•
8th Grade
7 questions
Transformar
Quiz
•
1st - 10th Grade
10 questions
Volume des Prismes Triangulaires/Cylindres
Quiz
•
8th - 9th Grade
10 questions
Percentiles y cuartiles
Quiz
•
8th Grade
10 questions
Cuestionario Lógica
Quiz
•
4th - 11th Grade
10 questions
Graphiques
Quiz
•
4th - 9th Grade
Popular Resources on Wayground
15 questions
Fractions on a Number Line
Quiz
•
3rd Grade
20 questions
Equivalent Fractions
Quiz
•
3rd Grade
25 questions
Multiplication Facts
Quiz
•
5th Grade
29 questions
Alg. 1 Section 5.1 Coordinate Plane
Quiz
•
9th Grade
22 questions
fractions
Quiz
•
3rd Grade
11 questions
FOREST Effective communication
Lesson
•
KG
20 questions
Main Idea and Details
Quiz
•
5th Grade
20 questions
Context Clues
Quiz
•
6th Grade
Discover more resources for Mathematics
14 questions
finding slope from a graph
Quiz
•
8th Grade
20 questions
Graphing Inequalities on a Number Line
Quiz
•
6th - 9th Grade
8 questions
8th U6L1: Organizing Data
Quiz
•
8th Grade
20 questions
Slope from a Graph
Quiz
•
8th Grade
12 questions
8th U5 Test Review: Functions & Volume
Quiz
•
8th Grade
20 questions
Slope Intercept Form
Quiz
•
7th - 8th Grade
20 questions
Angle Relationships
Quiz
•
6th - 8th Grade
14 questions
Estimate and Classify Real Numbers
Quiz
•
8th Grade