
10 Урок 85 Підготовка до контрольної роботи
Presentation
•
Physics
•
10th Grade
•
Practice Problem
•
Hard
Валентин Лещименко
Used 5+ times
FREE Resource
8 Slides • 8 Questions
1
Урок 85 Розв'язування задач. Підготовка до контрольної роботи з теми «Основи термодинаміки»
2
Multiple Choice
Який вид теплопередачі неможливий у твердих тілах?
Теплопровідність
Конвекція
Випромінювання
Можливі всі види теплопередачі
3
Fill in the Blanks
Type answer...
4
Open Ended
Над газом виконали роботу 50 Дж, при цьому його внутрішня енергія зменшилася на 80 Дж. Яку кількість теплоти одержав (або віддав) газ? Додайте розв'язання
5
Подивіться розв'язування та порівняйте зі своїм
6
Fill in the Blanks
Type answer...
7
Multiple Select
На скільки змінилася внутрішня енергія ідеального одноатомного газу об’ємом 20 л, якщо під час його ізохорного нагрівання тиск збільшився від 1,5ꞏ105 до 2ꞏ105 Па? Яку роботу виконав газ? Оберіть всі правильні відповіді
Робота газу в ході процесу чисельно дорівнює нулю
Зміна внутрішньої енергії в ході процесу чисельно дорівнює 1,5 кДж
Робота газу в ході процесу чисельно дорівнює 1,5 кДж
Зміна внутрішньої енергії в ході процесу чисельно дорівнює 0
Зміна внутрішньої енергії в ході процесу чисельно дорівнює 0,5 кДж
8
Перевірте своє розв'язання
9
Multiple Select
Визначте роботу і зміну внутрішньої енергії криптону, якщо його об’єм збільшився від 15 до 20 л. Тиск є незмінним і дорівнює 2ꞏ105 Па.
Робота криптону в ході процесу чисельно дорівнює нулю
Зміна внутрішньої енергії в ході процесу чисельно дорівнює 1,5 кДж
Робота криптону в ході процесу чисельно дорівнює 1 кДж
Зміна внутрішньої енергії в ході процесу чисельно дорівнює 0
Зміна внутрішньої енергії в ході процесу чисельно дорівнює 0,5 кДж
10
Перевірте своє розв'язання
11
Open Ended
У тепловій машині, що працює за циклом Карно, нагрівником є вода, взята за температури кипіння, а холодильником – лід, що тане. Потужність теплової машини 1,0 кВт. Якою є маса льоду, що тане в ході роботи машини протягом 1 хв? Питома теплота плавлення льоду 330 кДж/кг. Додайте розв'язання
12
Перевірте своє розв'язання
13
Dropdown
14
Перевірте своє розв'язання
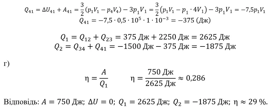
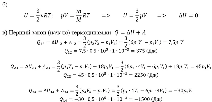
15
Перевірте своє розв'язання
16
Перевірте своє розв'язання
Урок 85 Розв'язування задач. Підготовка до контрольної роботи з теми «Основи термодинаміки»
Show answer
Auto Play
Slide 1 / 16
SLIDE
Similar Resources on Wayground
13 questions
Закони постійного струму, 11 кл. , фізика, урок 2
Presentation
•
11th Grade
16 questions
10. Урок 39 Математичний і пружинний маятники. Енергія коливань
Presentation
•
10th Grade
14 questions
11. Урок 58+ Формула тонкої лінзи
Presentation
•
11th Grade
14 questions
Сила Ампера
Presentation
•
11th Grade
11 questions
Урок 14.01.2025 Квдратичні нерівності .Графічний метод
Presentation
•
9th Grade
10 questions
9. Урок 07 Розв'язування задач
Presentation
•
9th - 12th Grade
17 questions
Задачи на плавление тел
Presentation
•
9th Grade
11 questions
11. Урок 51 Відбивання світла
Presentation
•
11th Grade
Popular Resources on Wayground
10 questions
Fire Safety Quiz
Quiz
•
12th Grade
20 questions
Equivalent Fractions
Quiz
•
3rd Grade
20 questions
Main Idea and Details
Quiz
•
5th Grade
20 questions
Context Clues
Quiz
•
6th Grade
20 questions
Inferences
Quiz
•
4th Grade
36 questions
6th Grade Math STAAR Review
Quiz
•
6th Grade
19 questions
Classifying Quadrilaterals
Quiz
•
3rd Grade
12 questions
What makes Nebraska's government unique?
Quiz
•
4th - 5th Grade