
Unit 1 - Lesson 1 - Grade 2: Illustrative Mathematics
Authored by Wayground Content
Algebra I, Algebra II, Geometry, Math

AI Actions
Add similar questions
Adjust reading levels
Convert to real-world scenario
Translate activity
More...
Content View
Student View
4 questions
Show all answers
1.
OPEN ENDED QUESTION
3 mins • 1 pt
What do you know about math?
Evaluate responses using AI:
OFF
2.
OPEN ENDED QUESTION
3 mins • 1 pt
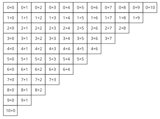
Pick 2 cards and find the value of the sum or difference.
Evaluate responses using AI:
OFF
3.
OPEN ENDED QUESTION
3 mins • 1 pt
Check off the number you found and write the expression. The person who checks off the most numbers wins.
Evaluate responses using AI:
OFF
4.
OPEN ENDED QUESTION
3 mins • 1 pt
What patterns do you see in the numbers in the expressions that have a value of 10?
Evaluate responses using AI:
OFF
Access all questions and much more by creating a free account
Create resources
Host any resource
Get auto-graded reports

Continue with Google

Continue with Email

Continue with Classlink

Continue with Clever
or continue with

Microsoft
%20(1).png)
Apple
Others
Already have an account?
Similar Resources on Wayground
9 questions
Unit 1 - Lesson 10 - Grade 5: Illustrative Mathematics
Quiz
•
KG - University
9 questions
Illustrative Math - Algebra 1 - Unit 2- Lesson 8
Quiz
•
KG - University
9 questions
Open Up - Grade 6 - Mathematics - Unit 1 - Lesson 14
Quiz
•
KG - University
9 questions
Unit 6 - Lesson 8 - Grade 2: Illustrative Mathematics
Quiz
•
KG - University
9 questions
Illustrative Math - Algebra 1 - Unit 1- Lesson 10
Quiz
•
KG - University
9 questions
Unit 2 - Lesson 9 - Grade 2: Illustrative Mathematics
Quiz
•
KG - University
9 questions
Unit 4 - Lesson 5 - Grade 8: Illustrative Mathematics
Quiz
•
KG - University
9 questions
Illustrative Math - Algebra 1 - Unit 1- Lesson 5
Quiz
•
KG - University
Popular Resources on Wayground
15 questions
Fractions on a Number Line
Quiz
•
3rd Grade
10 questions
Probability Practice
Quiz
•
4th Grade
15 questions
Probability on Number LIne
Quiz
•
4th Grade
20 questions
Equivalent Fractions
Quiz
•
3rd Grade
25 questions
Multiplication Facts
Quiz
•
5th Grade
22 questions
fractions
Quiz
•
3rd Grade
6 questions
Appropriate Chromebook Usage
Lesson
•
7th Grade
10 questions
Greek Bases tele and phon
Quiz
•
6th - 8th Grade
Discover more resources for Algebra I
15 questions
Fractions on a Number Line
Quiz
•
3rd Grade
10 questions
Probability Practice
Quiz
•
4th Grade
15 questions
Probability on Number LIne
Quiz
•
4th Grade
20 questions
Equivalent Fractions
Quiz
•
3rd Grade
25 questions
Multiplication Facts
Quiz
•
5th Grade
22 questions
fractions
Quiz
•
3rd Grade
6 questions
Appropriate Chromebook Usage
Lesson
•
7th Grade
10 questions
Greek Bases tele and phon
Quiz
•
6th - 8th Grade